-
Notifications
You must be signed in to change notification settings - Fork 225
Parameter Files
You are here: Home > PIConGPU User Documentation > Parameter Files
This page was migrated: See our new online documentation for a per param file description.
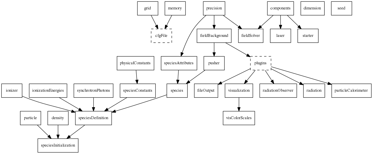
When editing specific parameter files, you notice they hierarchically depend on each other. You can follow the guide in our manual or along the arrows below which represent roughly those dependencies of the individual files.
![]()
So easy, isn't it? ;)
All wiki entries describe the dev branch. Features may be different in the current master branch.
Before you start please read our README!
PIConGPU is a scientific project. If you present and/or publish scientific results that used PIConGPU, you should set a reference to show your support. Our according up-to-date publication at the time of your publication should be inquired from:
The documentation in this wiki is still not complete and we need your help keeping it up to date. Feel free to help improving this wiki!