This project uses JavaFBP for the server side, HTML5 and JavaScript for the clients. It also uses modules from @tootallnate's Java-WebSocket GitHub project - see the Java-WebSocket web page. Thanks, @tootallnate !
General web site on Flow-Based Programming: https://jpaulm.github.io/fbp/ .
Latest release: javafbp-websockets-1.3.3
The jar file can be obtained from build/libs/, Releases and Maven. The new release should be up on Maven shortly (there is a period when the shield shows the new release number, but it is not yet up on Maven). The Maven shields are below.
This project comprises some components which support WebSockets for JavaFBP, plus a test case to illustrate their use. The components are based on the "AutobahnServerTest" code on the Java-WebSocket web page - split into two JavaFBP components: WebSocketReceive and WebSocketRespond.
The key concept here is that of FBP "substreams", where each substream is delimited by special Information Packets (IPs): open bracket and close bracket. The first IP of each substream (right after the open bracket) provides the context information, including an indication of which client sent it. This is also used to direct the output to the correct client.
Note: I have included two client scripts: chat1.html (using ws:) and chat2.html (using wss:), in ...\GitHub\javafbp-websockets\src\main\resources\scripts - see below: Running a test.
The underlying software Java-WebSocket does not support WS and WSS on the same run, so you have to specify which option you are running - TLS or non-TLS (plain text) - by means of a run-time argument - see below. For Test Status, see below.
The Chrome command chrome://flags/#allow-insecure-localhost (Enabled) indicates to Chrome that the security certificate is invalid - if you figure out how to create a valid security certifcate, please let me know (in Issue #35)!
For video on interactive systems, with demo of JavaFBP-WebSockets, click on https://youtu.be/IvTAexROKSA .
For more background information on JavaFBP, see the README on https://github.com/jpaulm/javafbp .
Web site for FBP:
JavaFBP Syntax and Component API:
This project requires JavaFBP and Java-WebSocket jar files to execute. The latest jar file for JavaFBP-WebSockets now contains these jar files, plus the recently added SLF4J and LogBack folders (used by Java-WebSocket for logging). The Renovate package keeps track of the current releases of these packages, so the JavaFBP-WebSockets jar file will automatically be kept up to date.
This project used Gradle for (re)building.
This project has one test network, which runs as a server, communicating with an HTML5 client, which is chat1.html and/or chat2.html. This test can either be run under Eclipse, or can be run from the command line.
For those of you new to Flow-Based Programming, I should stress that this server network is illustrative only - this network is just intended to illustrate the concepts, although there are two prewritten, pretested components, which you will use to build your own JavaFBP-WebSockets server: WebSocketReceive and WebSocketRespond. This network also contains a single simple "processing" component - https://github.com/jpaulm/javafbp-websockets/blob/master/src/main/java/com/jpaulmorrison/fbp/examples/components/WebSocketSimProc.java - included to show how your processing logic will handle open and close bracket IPs, and of course to give you something to run! Just for fun, I have coded two paths in this component: one which just generates 3 IPs, and one which unpacks a Java jar file, based on an incoming "command" string.
The current server network also includes a random delay (from 0 to 2 seconds) in the receive-respond loop to simulate some processing.
To run this test, download the jar file - then position the current directory to your javafbp-websockets directory.
Now in DOS, run these commands:
- plain text:
java -jar build\libs\javafbp-websockets-x.y.z.jar
OR
- TLS:
java -jar build\libs\javafbp-websockets-x.y.z.jar tls
where x.y.z is the current version number
This will display the message WebSocketServer starting on the console, followed by server started successfully.
This particular test case supports two client HTML5 scripts called chat1.html (using ws:) and chat2.html (using wss:) in src/main/resources/scripts. These scripts in turn support two commands which can be sent over to the server logic - other values will be rejected:
complistwill cause the server to display the contents of any selected jar file (specified in theDatafield), andnamelistwill cause the server to just output 3 names of restaurants in my neighbourhood!
Locate the script you want (chat1 or chat2) in src\main\resources\scripts', and open with Chrome. Then enter complistornamelist. Input and output will apear on the console. When you are done, click on Stop WS`.
-
Port number 9003 was used previously - however it now seems to be used by PID 4 - so we are now using port no. 8887 in the test (as suggested by
Java-WebSocket). -
For some reason, this won't run directly from the
.jarfile, butjava -jar build/libs/javafbp-websockets-1.3.3.jarworks! -
These scripts apparently have to be submitted from the File Explorer - they do not seem to work when submitted from the Eclipse file list.
-
Client script
chat1works with Firefox and Chrome; -
Client script
chat2works with Chrome browser, providedchrome://flags/#allow-insecure-localhostis enabled for Chrome.
Let's say you select chat1.html and Open With Chrome. At this point you should see something like:

Fig. 1.
- enter
namelistin the field prefixed withCommand - click on
Send.
You should see a list of names of 3 restaurants(!), as follows:
Fig. 2.
(Server and Client1 have been prepended to the output to show visually where the data comes from and which client the data has to be sent back to.)
On your DOS console, or in Eclipse, you will see some trace output, depending on the setting you choose for SLF4J (see below).
Now click on Stop WS, and the application will close down.
You can click on Send multiple times, before clicking on Stop WS.
Some information will be logged on the console - this uses the Apache LogBack tool, via the slf4j interface. If you want to change the logging level, change the Root level value in logback.xml in the classpath:
<?xml version="1.0" encoding="UTF-8"?>
<Configuration status="WARN">
<Appenders>
<Console name="Console" target="SYSTEM_OUT">
<PatternLayout pattern="%d{HH:mm:ss.SSS} [%t] %-5level %logger{36} - %msg%n"/>
</Console>
</Appenders>
<Loggers>
<Root level="info">
<AppenderRef ref="Console"/>
</Root>
</Loggers>
</Configuration>
Copy this into your build.libs folder, or wherever your jar file is..
Since this application uses JavaFBP, JavaFBP tracing is controlled by the JavaFBPProperties.xml file in your <user> directory.
Go back to the input form, and click on Stop WS, and the server will come down, terminating the Web Server.
At the end of the run, you should see something along these lines:
Run complete. Time: x.xxx seconds
Counts: C: 586, D: 588, S: 589, R (non-null): 592, DO: 0
where the counts are respectively: creates, normal drops, sends, non-null receives, and drops done by "drop oldest".
Here is a diagram of this simple server network, together with the client, shown schematically. Note: This is not a true DrawFBP network, as the left-hand side is just a schematic, but the idea is to give you an overview...
Fig. 3.
The Process block is shown using the "subnet" notation to suggest that any collection of processes can go here, provided they accept "substreams" from Receive, and send out "substreams" acceptable to Respond.
This is the pattern used in the example code on GitHub: https://github.com/jpaulm/javafbp-websockets/blob/master/src/main/java/com/jpaulmorrison/fbp/examples/components/WebSocketSimProc.java .
We next modify the test application to add a (substream-sensitive) Load Balancer process, and the Process and WebSocketRespond processes have been multiplexed. The result looks like this:
Fig. 4.
Note that LoadBalance in JavaFBP has been updated to be sensitive to substreams - see LoadBalance .
There is also a video on YouTube .
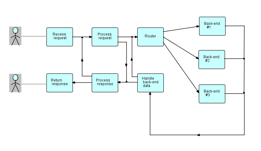
Finally, I thought I would include a schematic of the server side of a Brokerage package I worked on a few years ago...
Fig. 5.
It is of interest because it shows additional paths through the network, but to make a full-fledged app, it will need caches, subnets to be expanded, and parts can be multiplexed for performance. The processes called "Back-end" communicate with offline (usually batch) functions, so their resulting outputs have to be coordinated with the requests sent to them.
The client side is represented only by the little stick figures - obviously they do not result in any code being generated (in this network)...
As you can see from Fig. 3. above, the server code is basically a U-shape, with a Receive block at the top or start, and a Respond block at the bottom or end.
If this were control flow, you might think that each process is invoked and then returns. Instead, in FBP, each process is a separate machine that keeps running as long as it is fed requests from the client or clients - and all the processes comprising the "U" run concurrently! Receive doesn't just run once and then terminate - it sits and waits for data to arrive from WebSockets, passes it on, and goes back to waiting patiently. Same for Respond: its job is to wait for data to come from the processing logic, send it to WebSockets and go back to waiting - same for any other blocks on the server side. Different mental image - I just wanted to stress that!
As described above, communication within the server is mediated by what are called "substreams", where each substream is delimited by special Information Packets (IPs): open bracket and close bracket. The first IP of each substream provides the context information, including an indication of which client sent it. This means that any processes within the server have to "understand" substreams. Of course, between the Receive and Respond, you can have any pattern of processes and subnets that accepts a substream and outputs another one!
There is an example of what a single substream processor might look like in https://github.com/jpaulm/javafbp-websockets/blob/master/src/main/java/com/jpaulmorrison/fbp/examples/components/WebSocketSimProc.java in this GitHub repo. For your purposes you can ignore the logic following if (s.endsWith("complist")) ... (The commented out sleep after if (s.endsWith("namelist")) was just inserted to do some performance testing.) The WebSocketSimProc.java component receives all the non-bracket IPs of a single substream and adds them to a linked list. On receiving the close bracket, it then does whatever processing is appropriate (perhaps based on information in the first IP after the open bracket), and outputs the output substream.



